This audio balancing mixer design offers a unique approach to mixing audio for live performance and recording.
In another article, I described three solutions for a battery powered mixer. This balancing mixer takes a different approach that’s particularly useful for busking and small gigs. Unlike conventional mixers with individual gain controls per channel, this audio balancing mixer uses a simple balance knob to adjust levels between two inputs, plus a master gain control.
The usual approach requires adjusting gain controls that span 50dB or more, making small 2-3dB adjustments difficult. With a balancing mixer, setting the balance between two vocalists or a vocalist and guitar becomes much easier with one simple knob.
This **balancing mixer** design offers a different approach to mixing audio. Unlike conventional mixers with individual gain controls per channel, this **audio balancing mixer** uses a simple balance knob to adjust levels between two inputs, plus a master gain control. This makes it ideal for quickly balancing two vocalists or a vocalist and guitar.
Why Use an Audio Balancing Mixer?
The usual approach (as in all the mixers described in the other article) is to have a gain control on each input then a master gain control. Now when setting the balance between two vocalists, or a vocalist and a guitar, then adjustments of a few dB can make quite a difference to the mix. But the gain control typically has a pot which can set the gain over a range of 50dB or more, so setting a small difference is a chore.
The approach here is to have a mix control, one simple knob which can be used to set the balance between two inputs. Then there is another knob for the overall gain.

Click on image for a detailed description and schematic.
Building the Balancing Mixer

I decided to try it out by re-wiring a mixer I made some years ago. It is primarily for busking but can also be used for recording. It does not use an op amp as in Fig 1. Instead it uses a simple discrete transistor amp based on Rod Elliots simple mic amp. I have modified it to work from a 9V PP3 battery and it takes only around 1.6mA and is quite low noise.
All of the potentiometers were already installed in the box so I decided to keep them, even though reducing the values would be better from a noise point of view. In practice the output noise will be dominated by background noise from the microphone.
I added capacitors to each input to curtail the low frequency response. I did not want inaudible low frequencies driving the amp close to saturation.
Construction
I modified a mixer I had made previously. If I was to ever build another one I would use a bigger box and smaller 1/4″ jack sockets. I also might change to an op amp instead of the transistor amp and mayybe add another op amp and a pot to give extra balance between left and right as well as top to bottom.
But the present one works fine and I see no reason for me to build another.
The box is quite packed.
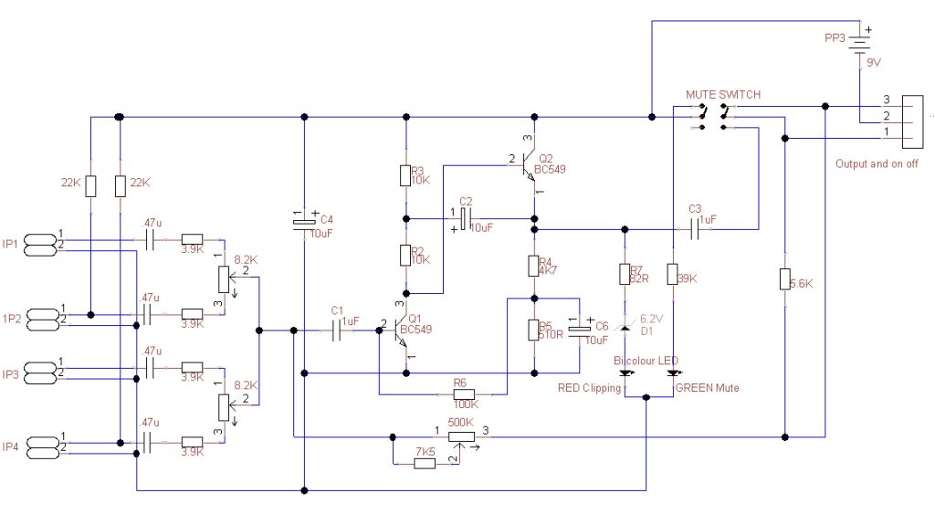
The complete circuit is below. The strange value 8.2K balance pots were bought as 10K!
The two 22K resistors on inputs 2 and 4 are to provide a bias voltage to electret mics if used. If an ordinary dynamic mic is used this will result in a tiny (less than half a milliamp) dc current into th mic. My mics, have all been modified however as shown in “Using a dynamic mic with a Macbook“


Testing.
Testing was done using LTspice to simulate the circuit, then verifying with an oscilloscope.
Here is the LTspice simulation schematic

C9 is actually the estimated capacitance between two 5cm long tracks of Veroboard. It actually reduces the HF 3dB point from 190KHz to 50KHz.
Frequency response

The image shows to frequency response with the balance pot at mid and the gain to the max.
3dB points are 45Hz and 47KHz.
With the oscilloscope I measured 47Hz and 50KHz.
The lower 3db point stays much the same as the gain is reduced but the upper extends to 3MHz at minimum gain. I did not bother to verify this on the scope as it’s an audio amp and above 20KHz is of little interest.
Output level

The simulation shows a maximum swing of 5V with clipping on the negative swing.
This is very dependent on biasing, set by the value of R5 and the toe voltage of Q1.
Measurement with the oscilloscope showed a +3V to -3V swing before clipping occured.
‘Scope measurements


Noise
On the Macbook I could reduce the Macbook input level to 10% and increase the signal level using the amp to the right volume for singing with the mic around 12″ away. Noise floor was -75dB. Repeating with and input level of 25% gave a noise floor of -72dB. From a previous article using the input without the amp can give a -65dB noise floor.
The iphone was similar, but without the amp the signal is really too low, and increasing it post recording raises the noise floor to around -45dB.
Balancing
Turning the balance control in the centre, will change the relative volume of each input by +/-10dB
Conclusions
The balancing mixer is best used as a mixer when required, or as a preamp if recording on the iphone. It will imporove the noise floor on the MacBook, but this will not make a noticable difference for a youtube recording.
So if recording onto the Macbook with only one mic (my usual style) I may as well just use the cable. If I need 2-4 mics, then use the mixer.
I find that a setting of around 30-45 degrees counter clockwise, which gives an extra 4dB to the instrument mic (a cheap weymic57) over the vocal mic (an Ev N/D257a) seems to work well for vocals and guitar.
If recording into the iPhone, use the mixer.
Busking or performing, (with the busking amp) use the audio balancing mixer.
Works for me