<?xml version="1.0" encoding="UTF-8"?><rss version="2.0"
	xmlns:content="http://purl.org/rss/1.0/modules/content/"
	xmlns:wfw="http://wellformedweb.org/CommentAPI/"
	xmlns:dc="http://purl.org/dc/elements/1.1/"
	xmlns:atom="http://www.w3.org/2005/Atom"
	xmlns:sy="http://purl.org/rss/1.0/modules/syndication/"
	xmlns:slash="http://purl.org/rss/1.0/modules/slash/"
	>

<channel>
	<title>Technical Archives - Twenty Forty Five</title>
	<atom:link href="https://2045.co.uk/category/technical/feed/" rel="self" type="application/rss+xml" />
	<link>https://2045.co.uk/category/technical/</link>
	<description>What the....????</description>
	<lastBuildDate>Mon, 05 Jan 2026 12:50:10 +0000</lastBuildDate>
	<language>en-GB</language>
	<sy:updatePeriod>
	hourly	</sy:updatePeriod>
	<sy:updateFrequency>
	1	</sy:updateFrequency>
	<generator>https://wordpress.org/?v=6.9</generator>
	<item>
		<title>A balancing Mixer</title>
		<link>https://2045.co.uk/balancing-mixer/</link>
		
		<dc:creator><![CDATA[Dave]]></dc:creator>
		<pubDate>Sat, 27 Sep 2025 12:56:00 +0000</pubDate>
				<category><![CDATA[Technical]]></category>
		<guid isPermaLink="false">https://2045.co.uk/?p=9796</guid>

					<description><![CDATA[<p>Most mixers have separate volume controls for each channel.  This one has "balance controls". <a href="https://2045.co.uk/balancing-mixer/">Read more</a></p>
<p>The post <a href="https://2045.co.uk/balancing-mixer/">A balancing Mixer</a> appeared first on <a href="https://2045.co.uk">Twenty Forty Five</a>.</p>
]]></description>
										<content:encoded><![CDATA[<p>This audio balancing mixer design offers a unique approach to mixing audio for live performance and recording.</p>
<p>In <a href="https://2045.co.uk/battery-powered-audio-mixer/">another article</a>, I described three solutions for a battery powered mixer. This balancing mixer takes a different approach that&#8217;s particularly useful for busking and small gigs. Unlike conventional mixers with individual gain controls per channel, this audio balancing mixer uses a simple balance knob to adjust levels between two inputs, plus a master gain control.</p>
<p>The usual approach requires adjusting gain controls that span 50dB or more, making small 2-3dB adjustments difficult. With a balancing mixer, setting the balance between two vocalists or a vocalist and guitar becomes much easier with one simple knob.</p>
<p>This **balancing mixer** design offers a different approach to mixing audio. Unlike conventional mixers with individual gain controls per channel, this **audio balancing mixer** uses a simple balance knob to adjust levels between two inputs, plus a master gain control. This makes it ideal for quickly balancing two vocalists or a vocalist and guitar.</p>
<h3>Why Use an Audio Balancing Mixer?</h3>
<p>The usual approach (as in all the mixers described in the other article) is to have a gain control on each input then a master gain control.    Now when setting the balance between two vocalists, or a vocalist and a guitar, then adjustments of a few dB can make quite a difference to the mix. But the gain control typically has a pot which can set the gain over  a range of 50dB or more, so setting a small difference is a chore.</p>
<p>The approach here is to have a mix control, one simple knob which can be used to set <em><strong>the balance</strong></em> between two inputs. Then there is another knob for the overall gain.</p>
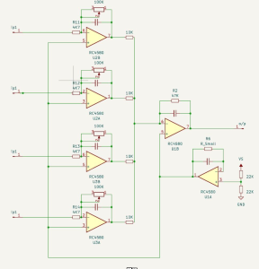
<figure id="attachment_189" aria-describedby="caption-attachment-189" style="width: 590px" class="wp-caption aligncenter"><a href="https://2045.co.uk/wp-content/uploads/2025/09/Screenshot-2025-09-20-at-12.25.54.png"><img fetchpriority="high" decoding="async" class="wp-image-189" src="https://2045.co.uk/wp-content/uploads/2025/09/Screenshot-2025-09-20-at-12.25.54-300x173.png" alt="DIY balancing mixer circuit schematic diagram" width="600" height="346" srcset="https://2045.co.uk/wp-content/uploads/2025/09/Screenshot-2025-09-20-at-12.25.54-300x173.png 300w, https://2045.co.uk/wp-content/uploads/2025/09/Screenshot-2025-09-20-at-12.25.54-1024x590.png 1024w, https://2045.co.uk/wp-content/uploads/2025/09/Screenshot-2025-09-20-at-12.25.54-768x443.png 768w, https://2045.co.uk/wp-content/uploads/2025/09/Screenshot-2025-09-20-at-12.25.54.png 1388w" sizes="(max-width: 600px) 100vw, 600px" /></a><figcaption id="caption-attachment-189" class="wp-caption-text">Fig 1. A conceptual schematic of a balance orientated mixer. <br />
Click on image for a detailed description and schematic.</figcaption></figure>
<h3>Building the Balancing Mixer</h3>
<figure id="attachment_230" aria-describedby="caption-attachment-230" style="width: 242px" class="wp-caption alignleft"><img decoding="async" class="wp-image-230 size-medium" src="https://2045.co.uk/wp-content/uploads/2025/09/IMG_3819-252x300.jpeg" alt="Home made mixer" width="252" height="300" /><figcaption id="caption-attachment-230" class="wp-caption-text">The working mixer. The strap is for hanging on the mic stand.</figcaption></figure>
<p>I decided to try it out by re-wiring a mixer I made some years ago.  It is primarily for busking but can also be used for recording.  It does not use an op amp as in Fig 1. Instead it uses a simple discrete transistor amp based on <a href="https://sound-au.com/project13.htm">Rod Elliots simple mic amp</a>.  I have modified it to work from a  9V PP3 battery and it  takes only around 1.6mA and is quite low noise.</p>
<p>All of the potentiometers were already installed in the box so I decided to keep them, even though reducing the values would be better from a noise point of view. In practice the output noise will be dominated by background noise from the microphone.</p>
<p>I added capacitors to each input to curtail the low frequency response. I did not want inaudible low frequencies driving the amp close to saturation.</p>
<p>&nbsp;</p>
<h2> </h2>
<h2>Construction</h2>
<p><img decoding="async" class="wp-image-258 size-full alignright" src="https://2045.co.uk/wp-content/uploads/2025/09/IMG_3822.jpeg" alt="Inside the mixer" width="324" height="500" />I modified a mixer I had made previously.  If I was to ever build another one I would use a bigger box and smaller 1/4&#8243; jack sockets.  I also might change to an op amp instead of the transistor amp and mayybe add another op amp and a pot to give extra balance between left and right as well as top to bottom.<br />
But  the present one works fine and I see no reason for me to build another.</p>
<p>The box is quite packed.</p>
<p>The complete circuit is below. The strange value 8.2K balance pots were bought as 10K!</p>
<p>&nbsp;</p>
<figure id="attachment_241" aria-describedby="caption-attachment-241" style="width: 790px" class="wp-caption aligncenter"><img decoding="async" class="wp-image-241 size-full" src="https://2045.co.uk/wp-content/uploads/2025/09/Untitled-2-4.jpg" alt="Balance mixer schematic" width="800" height="441" srcset="https://2045.co.uk/wp-content/uploads/2025/09/Untitled-2-4.jpg 800w, https://2045.co.uk/wp-content/uploads/2025/09/Untitled-2-4-300x165.jpg 300w, https://2045.co.uk/wp-content/uploads/2025/09/Untitled-2-4-768x423.jpg 768w" sizes="(max-width: 800px) 100vw, 800px" /><figcaption id="caption-attachment-241" class="wp-caption-text">Components without a reference number ar not on the veroboard, but are mounted on the box or two components on the box.</figcaption></figure>
<h2>Testing.</h2>
<p>Testing was done using LTspice to simulate the circuit, then verifying with an oscilloscope.<br />
Here is the LTspice simulation schematic</p>
<figure id="attachment_243" aria-describedby="caption-attachment-243" style="width: 790px" class="wp-caption aligncenter"><img decoding="async" class="wp-image-243 size-full" src="https://2045.co.uk/wp-content/uploads/2025/09/Untitled-3.jpg" alt="Balancing mixer LTspice simulation schematic" width="800" height="429" srcset="https://2045.co.uk/wp-content/uploads/2025/09/Untitled-3.jpg 800w, https://2045.co.uk/wp-content/uploads/2025/09/Untitled-3-300x161.jpg 300w, https://2045.co.uk/wp-content/uploads/2025/09/Untitled-3-768x412.jpg 768w" sizes="(max-width: 800px) 100vw, 800px" /><figcaption id="caption-attachment-243" class="wp-caption-text">R1 and R7 are varied to simulate the balance pot and R10 is the gain pot.</figcaption></figure>
<p>C9 is actually the estimated capacitance between two 5cm long tracks of Veroboard. It actually reduces the HF 3dB point from 190KHz to 50KHz.</p>
<h3>Frequency response</h3>
<figure id="attachment_246" aria-describedby="caption-attachment-246" style="width: 490px" class="wp-caption alignleft"><img decoding="async" class="wp-image-246 size-full" src="https://2045.co.uk/wp-content/uploads/2025/09/Untitled-5.jpg" alt="Audio balancing mixer frequency response graph 45Hz to 47KHz" width="500" height="305" srcset="https://2045.co.uk/wp-content/uploads/2025/09/Untitled-5.jpg 500w, https://2045.co.uk/wp-content/uploads/2025/09/Untitled-5-300x183.jpg 300w" sizes="(max-width: 500px) 100vw, 500px" /><figcaption id="caption-attachment-246" class="wp-caption-text">Frequency response at eual balance and max gain</figcaption></figure>
<p>The image shows to frequency response with the balance pot at mid and the gain to the max.<br />
3dB points are 45Hz and 47KHz.<br />
With the oscilloscope I measured 47Hz and 50KHz.</p>
<p>The lower 3db point stays much the same as the gain is reduced but the upper extends to 3MHz at minimum gain.  I did not bother to verify this on the scope as it&#8217;s and audio amp and above 20KHz is of little interest.</p>
<h3><br clear="all" /><br />
Output level</h3>
<figure id="attachment_248" aria-describedby="caption-attachment-248" style="width: 490px" class="wp-caption alignright"><img decoding="async" class="wp-image-248 size-full" src="https://2045.co.uk/wp-content/uploads/2025/09/Untitled-6.jpg" alt="LT spice waveform simulation" width="500" height="300" srcset="https://2045.co.uk/wp-content/uploads/2025/09/Untitled-6.jpg 500w, https://2045.co.uk/wp-content/uploads/2025/09/Untitled-6-300x180.jpg 300w" sizes="(max-width: 500px) 100vw, 500px" /><figcaption id="caption-attachment-248" class="wp-caption-text">Screenshot</figcaption></figure>
<p>The simulation shows a maximum swing of 5V with clipping on the negative swing.<br />
This is very dependent on biasing, set by the value of R5 and the toe voltage of Q1.</p>
<p>Measurement with the oscilloscope showed a +3V to -3V swing before clipping occured.</p>
<h3><br clear="all" /><br />
&#8216;Scope measurements</h3>
<p><figure id="attachment_265" aria-describedby="caption-attachment-265" style="width: 290px" class="wp-caption alignleft"><img decoding="async" class="wp-image-265 size-medium" src="https://2045.co.uk/wp-content/uploads/2025/09/IMG_3825-300x225.jpeg" alt="Scope Measurement - max without clipping" width="300" height="225" srcset="https://2045.co.uk/wp-content/uploads/2025/09/IMG_3825-300x225.jpeg 300w, https://2045.co.uk/wp-content/uploads/2025/09/IMG_3825.jpeg 475w" sizes="(max-width: 300px) 100vw, 300px" /><figcaption id="caption-attachment-265" class="wp-caption-text">Signal just before clipping showing 6V p-p</figcaption></figure> <figure id="attachment_263" aria-describedby="caption-attachment-263" style="width: 290px" class="wp-caption alignright"><a href="https://2045.co.uk/wp-content/uploads/2025/09/IMG_3826-2.jpeg"><img decoding="async" class="wp-image-263 size-medium" src="https://2045.co.uk/wp-content/uploads/2025/09/IMG_3826-2-300x223.jpeg" alt="Balancing mixer output waveform showing clipping" width="300" height="223" srcset="https://2045.co.uk/wp-content/uploads/2025/09/IMG_3826-2-300x223.jpeg 300w, https://2045.co.uk/wp-content/uploads/2025/09/IMG_3826-2.jpeg 500w" sizes="(max-width: 300px) 100vw, 300px" /></a><figcaption id="caption-attachment-263" class="wp-caption-text">Showing the signal clipping fairly symmetrically</figcaption></figure></p>
<h3><br clear="all" /><br />
Noise</h3>
<p>On the Macbook I could reduce the Macbook input level to 10% and increase the signal level using the amp to the right volume for singing with the mic around 12&#8243; away.  Noise floor was -75dB.  Repeating with and input level of 25% gave a noise floor of -72dB.  From a <a href="https://2045.co.uk/using-a-dynamic-mic-with-a-macbook/">previous article</a> using the input without the amp can give a -65dB noise floor.</p>
<p>The iphone was similar, but without the amp the signal is really too low, and increasing it post recording raises the noise floor to around -45dB.</p>
<h2>Conclusions</h2>
<p>The balancing mixer is best used <em><strong>as a mixer</strong></em> when required, or as a <em><strong>preamp</strong></em> if recording on the iphone.  It will imporove the noise floor on the MacBook, but this will not make a noticable difference for a youtube recording.</p>
<p>So if recording onto the <a href="https://2045.co.uk/using-a-dynamic-mic-with-a-macbook/"><strong>Macbook</strong></a> with only one mic (my usual style)  I may as well just use the cable.  If I need 2-4 mics, then use the mixer.</p>
<p>I find that a setting of around 30-45 degrees counter clockwise, which gives an extra 4dB to the instrument mic (a cheap weymic57) over the vocal mic (an Ev N/D257a) seems to work well for vocals and guitar. </p>
<p>If recording into the <strong>iPhone</strong>, use the mixer.</p>
<p><strong>Busking or performing</strong>, (with the <a href="https://2045.co.uk/a-simple-busking-amp/">busking amp</a>) use the audio balancing mixer.</p>
<p style="text-align: center;">Works for me</p>
<p>&nbsp;</p>
<p>&nbsp;</p>
<p>The post <a href="https://2045.co.uk/balancing-mixer/">A balancing Mixer</a> appeared first on <a href="https://2045.co.uk">Twenty Forty Five</a>.</p>
]]></content:encoded>
					
		
		
			</item>
		<item>
		<title>A simple DIY Busking Amp</title>
		<link>https://2045.co.uk/diy-busking-amp/</link>
		
		<dc:creator><![CDATA[Dave]]></dc:creator>
		<pubDate>Mon, 22 Sep 2025 13:09:12 +0000</pubDate>
				<category><![CDATA[Technical]]></category>
		<guid isPermaLink="false">https://2045.co.uk/?p=9801</guid>

					<description><![CDATA[<p>A simple DIY busking amp.  All you need is a speaker and a a box and the rest is pretty cheap. <a href="https://2045.co.uk/diy-busking-amp/">Read more</a></p>
<p>The post <a href="https://2045.co.uk/diy-busking-amp/">A simple DIY Busking Amp</a> appeared first on <a href="https://2045.co.uk">Twenty Forty Five</a>.</p>
]]></description>
										<content:encoded><![CDATA[<h2>A Box for the Busking Amp</h2>
<figure id="attachment_197" aria-describedby="caption-attachment-197" style="width: 290px" class="wp-caption alignright"><img decoding="async" class="wp-image-197 size-medium" src="https://2045.co.uk/wp-content/uploads/2025/09/DA5-300x300.jpeg" alt="Vox DA5 amp" width="300" height="300" srcset="https://2045.co.uk/wp-content/uploads/2025/09/DA5-300x300.jpeg 300w, https://2045.co.uk/wp-content/uploads/2025/09/DA5-150x150.jpeg 150w, https://2045.co.uk/wp-content/uploads/2025/09/DA5.jpeg 500w" sizes="(max-width: 300px) 100vw, 300px" /><figcaption id="caption-attachment-197" class="wp-caption-text">The original Vox DA5</figcaption></figure>
<p>I made this DIY busking amp from an old guitar practice amp. All I needed was the box and the speaker. Any old amp would have done, although the speaker had to be able to handle over 7.5 Watts. I had a <a href="https://voxshowroom.com/uk/amp/da5.html">Vox DA5</a>.</p>
<figure id="attachment_198" aria-describedby="caption-attachment-198" style="width: 257px" class="wp-caption alignleft"><img decoding="async" class="wp-image-198 size-medium" src="https://2045.co.uk/wp-content/uploads/2025/09/Untitled-2-267x300.jpg" alt="Inside the Vox DA5" width="267" height="300" srcset="https://2045.co.uk/wp-content/uploads/2025/09/Untitled-2-267x300.jpg 267w, https://2045.co.uk/wp-content/uploads/2025/09/Untitled-2.jpg 600w" sizes="(max-width: 267px) 100vw, 267px" /><figcaption id="caption-attachment-198" class="wp-caption-text">With the innards removed.</figcaption></figure>
<p><br clear="all" /><br />
I removed the electronics leaving on the speaker and thye enclosure. I screwed a reinforcing block on the bottom with a hole so I could mount the box on  a mic stand. Mic stands are bad enough to carry about but speaker stands are out of the question.  In practice a chair or a wall, or even simply the ground is OK.  The rear panel can be opened and the amp tilted up.  I added a separator board as cables and mics can be stuffed inside the box and I did not want them hitting the electronics.</p>
<h2>The Amp<img decoding="async" class="alignright wp-image-199 size-medium" src="https://2045.co.uk/wp-content/uploads/2025/09/Untitled-2-1-300x255.jpg" alt="PAM8620 class D amp" width="300" height="255" srcset="https://2045.co.uk/wp-content/uploads/2025/09/Untitled-2-1-300x255.jpg 300w, https://2045.co.uk/wp-content/uploads/2025/09/Untitled-2-1.jpg 458w" sizes="(max-width: 300px) 100vw, 300px" /></h2>
<p>To get the power, I bought a Class D Amp. from Amazon. It cost me £7.74 (in 2019) The amp is capable of providing 30 Watts (15+15) into 8 ohms with a 24V supply. It is sold as <a href="https://www.amazon.co.uk/s?crid=34DDLRD1SJMM5&amp;k=PAM8620&amp;ref=glow_cls&amp;refresh=1&amp;sprefix=pam8620%2Caps%2C354">PAM8620</a> although that is actually the ID of the chip. It is sold by lots of Chinese suppliers Although it is a stereo amp I only use one channel, and a 12V supply. The amp is specified to drive to within a volt of the rails or which gives about 7.5 Watts into an 8 ohm speaker from a 12Volt supply.  It has a volume control and I found it could reach max power with only 0.7Vp-p at the input with the volume turned up full giving it a max gain of 40 (or 32dB).  The potentiometer is used to mount the amp to the replacement top panel.</p>
<h2>The Power</h2>
<p><img decoding="async" class="alignleft wp-image-200 size-medium" src="https://2045.co.uk/wp-content/uploads/2025/09/Untitled-2-2-300x170.jpg" alt="Lucas battery used for busking amp" width="300" height="170" srcset="https://2045.co.uk/wp-content/uploads/2025/09/Untitled-2-2-300x170.jpg 300w, https://2045.co.uk/wp-content/uploads/2025/09/Untitled-2-2.jpg 686w" sizes="(max-width: 300px) 100vw, 300px" />I have tried a few different power supply solutions, including C cells, Alkaline AA cells and rechargeable AA cells.   I currently use  a Lucas 2.3AH 12V lead acid Battery which cost me £14.95 from ebay. My logic is:-</p>
<p>A lead acid battery can be charged while still in the amp with either my Ctek car battery charger or in the car via the cigar lighter socket.  So it can be charged easily in between gigs.  The battery is 2.3Ah and if I discharge it to 50% that is 1.15Ah or 13.8Wh.  The amp can give 7.5W peak, but in normal operation it will only be taking around 3 watts. So four hours continuous playing is no problem.<br />
In an emergency, the lead acid could go further if I allow it to discharge to under 50%. This is not good for a lead acid battery but it should only happen very occasionally, if at all.</p>
<h2>The Final DIY Busking Amp</h2>
<p><figure id="attachment_202" aria-describedby="caption-attachment-202" style="width: 290px" class="wp-caption alignleft"><img decoding="async" class="wp-image-202 size-medium" src="https://2045.co.uk/wp-content/uploads/2025/09/IMG_3813-300x248.jpeg" alt="Top view of Busking amp" width="300" height="248" srcset="https://2045.co.uk/wp-content/uploads/2025/09/IMG_3813-300x248.jpeg 300w, https://2045.co.uk/wp-content/uploads/2025/09/IMG_3813.jpeg 600w" sizes="(max-width: 300px) 100vw, 300px" /><figcaption id="caption-attachment-202" class="wp-caption-text">The new top panel with an on/off switch, the volume control and an on/off led indicator. The 1/4&#8243; jack input is in the back Panel.</figcaption></figure> <figure id="attachment_204" aria-describedby="caption-attachment-204" style="width: 253px" class="wp-caption alignright"><img decoding="async" class="wp-image-204 size-full" src="https://2045.co.uk/wp-content/uploads/2025/09/IMG_3814.jpeg" alt="Busking amp on mic stand" width="263" height="600" /><figcaption id="caption-attachment-204" class="wp-caption-text">The finished amp on a mic stand ready to go.</figcaption></figure></p>
<p>I usually drive the amp from my <a href="https://2045.co.uk/a-balancing-mixer/">balance orientated mixer</a> or from my <a href="https://2045.co.uk/battery-powered-audio-mixer/">modified Behringer MX400</a></p>
<h2> </h2>
<h2> </h2>
<h2><br clear="all" /><br />
Why a DIY busking amp</h2>
<p>You can buy a busking amp for under £200, but if you can come by an old non-working guitar amp, you can make this for around £30. You can use any batteries you like, even run it from your car battery.  <br />
This amp only has one input.  If you need more, then the <a href="https://2045.co.uk/battery-powered-audio-mixer/">MX400</a> will work fine, with or without my modification.  It can be powered by whatever you use the power the amp.  </p>
<p>Music need not be your only creative outlet.</p>
<p>&nbsp;</p>
<h2>Afterword</h2>
<p>It works well.<br />
<em><strong>Is 7.5 watts enough?</strong>  </em>Maybe you&#8217;d like it to be twice as loud?</p>
<p>Sound is measured in Decibels The old value was <strong>bels</strong> (where a decibel = 1/10th of a bel).  You needed an extra <em><strong>bel </strong></em>to sound twice as loud. That requires 10x the power <strong>or 75 watts. </strong>This assumes a similar sensitivity speaker.</p>
<p>Anything between 3 watts and 10 watts is easily loud enough for busking or a small venue and this diy busking amp works for me.</p>
<p>&nbsp;</p>
<p>The post <a href="https://2045.co.uk/diy-busking-amp/">A simple DIY Busking Amp</a> appeared first on <a href="https://2045.co.uk">Twenty Forty Five</a>.</p>
]]></content:encoded>
					
		
		
			</item>
		<item>
		<title>Battery Powered Audio Mixer</title>
		<link>https://2045.co.uk/battery-powered-audio-mixer/</link>
		
		<dc:creator><![CDATA[Dave]]></dc:creator>
		<pubDate>Mon, 15 Sep 2025 11:17:20 +0000</pubDate>
				<category><![CDATA[Technical]]></category>
		<guid isPermaLink="false">https://2045.co.uk/?p=9757</guid>

					<description><![CDATA[<p>Three simple solutions for a battery powered mixer <a href="https://2045.co.uk/battery-powered-audio-mixer/">Read more</a></p>
<p>The post <a href="https://2045.co.uk/battery-powered-audio-mixer/">Battery Powered Audio Mixer</a> appeared first on <a href="https://2045.co.uk">Twenty Forty Five</a>.</p>
]]></description>
										<content:encoded><![CDATA[<p>Finding a reliable <strong>battery powered audio mixer</strong> can be a challenge for live sound engineers, videographers, and musicians on the go.</p>
<h2>1. Simply Buy One</h2>
<p><a href="https://2045.co.uk/wp-content/uploads/2025/09/Image_BE_0601-AHR_XENYX-1003B_Top_XL.png"><img decoding="async" class="alignleft wp-image-22 size-medium" src="https://2045.co.uk/wp-content/uploads/2025/09/Image_BE_0601-AHR_XENYX-1003B_Top_XL-300x233.png" alt="Behringers battery powered audio mixer." width="300" height="233" srcset="https://2045.co.uk/wp-content/uploads/2025/09/Image_BE_0601-AHR_XENYX-1003B_Top_XL-300x233.png 300w, https://2045.co.uk/wp-content/uploads/2025/09/Image_BE_0601-AHR_XENYX-1003B_Top_XL-1024x797.png 1024w, https://2045.co.uk/wp-content/uploads/2025/09/Image_BE_0601-AHR_XENYX-1003B_Top_XL-768x598.png 768w, https://2045.co.uk/wp-content/uploads/2025/09/Image_BE_0601-AHR_XENYX-1003B_Top_XL-1536x1195.png 1536w, https://2045.co.uk/wp-content/uploads/2025/09/Image_BE_0601-AHR_XENYX-1003B_Top_XL.png 2000w" sizes="(max-width: 300px) 100vw, 300px" /></a>The first would be to simply buy a battery powered audio mixer such as <a href="https://www.behringer.com/product?modelCode=0601-AHR">Behringers 1003B</a> for around £90.</p>
<p>It takes two PP3 batteries and the manual says they will last four hours. An extra battery is needed for phantom power.<br />
Mind you, the manual also says it takes 8 watts. From two 9V batteries that is 0.44 Amps.<br />
PP3 batteries are only rated for around 0.6Ampere hours &#8211; that&#8217;s around an hour and a half.. So take plenty of spare batteries.<br />
<br clear="all" />
</p>
<h2>2. Use what you have</h2>
<p><a href="https://2045.co.uk/wp-content/uploads/2025/09/Screenshot-2025-09-12-at-13.54.50.png"><img decoding="async" class="alignright wp-image-25 size-medium" src="https://2045.co.uk/wp-content/uploads/2025/09/Screenshot-2025-09-12-at-13.54.50-300x300.png" alt="My Wharfdale mixer can be used as a battery powered audio mixer." width="300" height="300" srcset="https://2045.co.uk/wp-content/uploads/2025/09/Screenshot-2025-09-12-at-13.54.50-300x300.png 300w, https://2045.co.uk/wp-content/uploads/2025/09/Screenshot-2025-09-12-at-13.54.50-150x150.png 150w, https://2045.co.uk/wp-content/uploads/2025/09/Screenshot-2025-09-12-at-13.54.50-768x770.png 768w, https://2045.co.uk/wp-content/uploads/2025/09/Screenshot-2025-09-12-at-13.54.50.png 850w" sizes="(max-width: 300px) 100vw, 300px" /></a>I have a <a href="https://www.wharfedalepro.com/connect-series/">Wharfdale 802USB</a> mixer (around £90) It is similar to the Behringer above, withe the addition of a USB input and output (which is why I bought it, but that is another story)</p>
<p>It is not designed as a battery powered audio mixer.<br />
But I thought I&#8217;d try it anyway.<br />
<br clear="all" /><br />
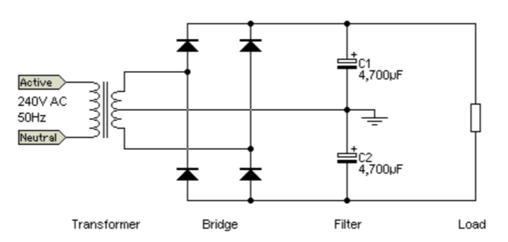
The power supply inside the mixer probably (I have not actually looked) looks like this:-</p>
<figure id="attachment_26" aria-describedby="caption-attachment-26" style="width: 708px" class="wp-caption aligncenter"><a href="https://2045.co.uk/wp-content/uploads/2025/09/Screenshot-2025-09-12-at-13.58.55.png"><img decoding="async" class="wp-image-26 size-full" src="https://2045.co.uk/wp-content/uploads/2025/09/Screenshot-2025-09-12-at-13.58.55.png" alt="A guess at the power supply arrangement of a Mains powerd audio mixer." width="718" height="342" srcset="https://2045.co.uk/wp-content/uploads/2025/09/Screenshot-2025-09-12-at-13.58.55.png 718w, https://2045.co.uk/wp-content/uploads/2025/09/Screenshot-2025-09-12-at-13.58.55-300x143.png 300w" sizes="(max-width: 718px) 100vw, 718px" /></a><figcaption id="caption-attachment-26" class="wp-caption-text">A guess at the power supply arrangement of a Mains powerd audio mixer.</figcaption></figure>
<p>&nbsp;</p>
<p>With the wharfdale the power supply IS the transformer, and the connector feeds straight into the Bridge. So I thought if I connected two PP3 batteries in place of the transfomer, would it work?</p>
<p>It did! The output was understandably lower.</p>
<p>With the wharfdale transformer the output can reach 22V peak (That will amost certainly saturate the input stage of any following equipment). Interestingly, the indicator leds are based on ratios of the supply voltage. So if I use a lower voltage, the leds still let me know if it is close to saturation.</p>
<p>With PP3 batteries it can peak at around 3.5V which is still easily enough to drive a following amp. It takes around 90mA from the batteries indicating a life of around six and a half hours. Other batteries could be used instead , anything up to 24V would be OK.</p>
<p>It does work, but I don&#8217;t use it.</p>
<h2>3. My solution</h2>
<p>I also have a little <a href="https://www.behringer.com/product.html?modelCode=0601-ABN">Behringer MX400</a> audio mixer (around £12)</p>
<p><a href="https://2045.co.uk/wp-content/uploads/2025/09/behringer-silver-micromix-mx400-1501-p.jpg"><img decoding="async" class="aligncenter wp-image-28 size-medium" src="https://2045.co.uk/wp-content/uploads/2025/09/behringer-silver-micromix-mx400-1501-p-300x265.jpg" alt="Behringer MX400 audio mixer. Normally with external power supply" width="300" height="265" srcset="https://2045.co.uk/wp-content/uploads/2025/09/behringer-silver-micromix-mx400-1501-p-300x265.jpg 300w, https://2045.co.uk/wp-content/uploads/2025/09/behringer-silver-micromix-mx400-1501-p-768x679.jpg 768w, https://2045.co.uk/wp-content/uploads/2025/09/behringer-silver-micromix-mx400-1501-p.jpg 808w" sizes="(max-width: 300px) 100vw, 300px" /></a>It worked fine as standard, but I needed to add a few things.</p>
<ul>
<li>A battery supply</li>
<li>A master volume control that I can use independent of the mix</li>
<li>An indication of clipping.</li>
</ul>
<p>The standard power supply is an external 12V supply. I found it runs quite happily from 9V. In fact it will run with a supply as low as 4V.</p>
<p><a href="https://2045.co.uk/wp-content/uploads/2025/09/shopping.jpeg"><img decoding="async" class="alignright wp-image-29 size-medium" src="https://2045.co.uk/wp-content/uploads/2025/09/shopping-300x223.jpeg" alt="PP3 battery box - used to power the behringer mX400" width="300" height="223" srcset="https://2045.co.uk/wp-content/uploads/2025/09/shopping-300x223.jpeg 300w, https://2045.co.uk/wp-content/uploads/2025/09/shopping.jpeg 450w" sizes="(max-width: 300px) 100vw, 300px" /></a>I bought a PP3 battery box, which conveniently come with a switch and fixed it with screws to the side of the box. Then I simply took the wires into the box through a corner, and soldered them to the circuit board.<br />
<br clear="all" />
</p>
<figure id="attachment_32" aria-describedby="caption-attachment-32" style="width: 529px" class="wp-caption aligncenter"><a href="https://2045.co.uk/wp-content/uploads/2025/09/Screenshot-2025-09-12-at-14.37.01-1.png"><img decoding="async" class="wp-image-32" src="https://2045.co.uk/wp-content/uploads/2025/09/Screenshot-2025-09-12-at-14.37.01-1-288x300.png" alt="Part schematic of the Behringer MX400 " width="539" height="561" srcset="https://2045.co.uk/wp-content/uploads/2025/09/Screenshot-2025-09-12-at-14.37.01-1-288x300.png 288w, https://2045.co.uk/wp-content/uploads/2025/09/Screenshot-2025-09-12-at-14.37.01-1-984x1024.png 984w, https://2045.co.uk/wp-content/uploads/2025/09/Screenshot-2025-09-12-at-14.37.01-1-768x799.png 768w, https://2045.co.uk/wp-content/uploads/2025/09/Screenshot-2025-09-12-at-14.37.01-1.png 1078w" sizes="(max-width: 539px) 100vw, 539px" /></a><figcaption id="caption-attachment-32" class="wp-caption-text">Not shown are a 1uF Capacitor on each input and a 10uF capacitor and a 47R resistor on the output.</figcaption></figure>
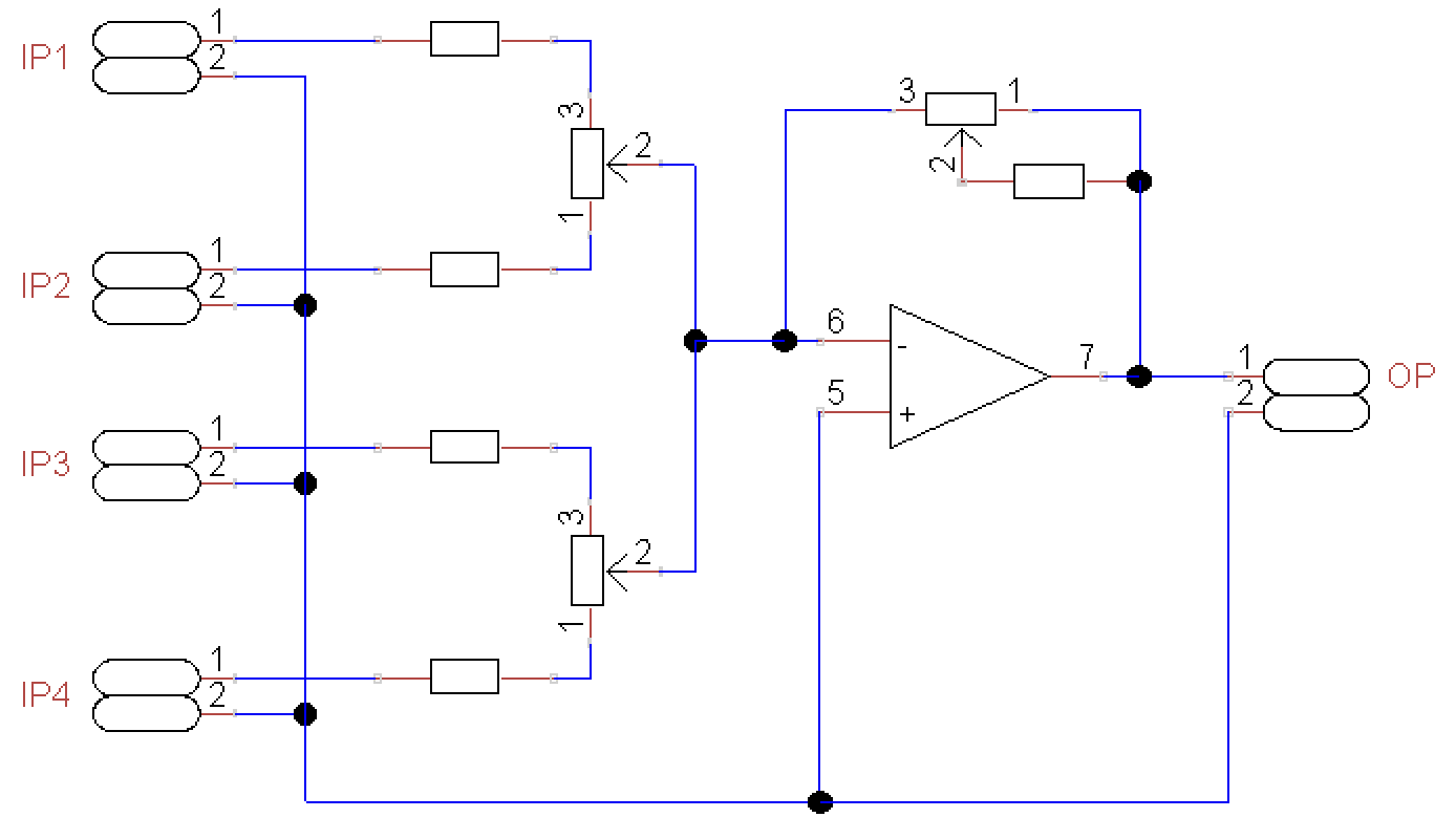
<p>The MX400 circuit as standard has input stages with a maximum gain of 100/4.7 or 21.3, followed by a mixer stage with a fixed gain of 47/10 or 4.7. This gives an overall gain of 100.</p>
<p>I wanted a bit more and I wanted it to be variable. I managed to increase the gain and provide a volume control by replacing R2, the 47K feedback resistor on the mixer stage with a 500K pot.<br />
Max gain is then 100/4.7 x 500/10 or 1064.</p>
<p>OR it would be if the GBW product of the mixer op amp did not reduce the gain from 50 to 47. at the high frequency end So max overall gain is now 1000.</p>
<p>Apart from gigging or busking I wanted to be able to use it to provide the audio when shooting videos on my iPhone or Macbook<br />
Apple do not publish safe limits, but probably, based on general guidelines for consumer audio inputs,  dc voltages of &gt;5V or ac transients of &gt;10V could damage the iPhone</p>
<p>I also wanted a clipping indication. I decided to use two red LEDs connected in anti parallel, across the output.</p>
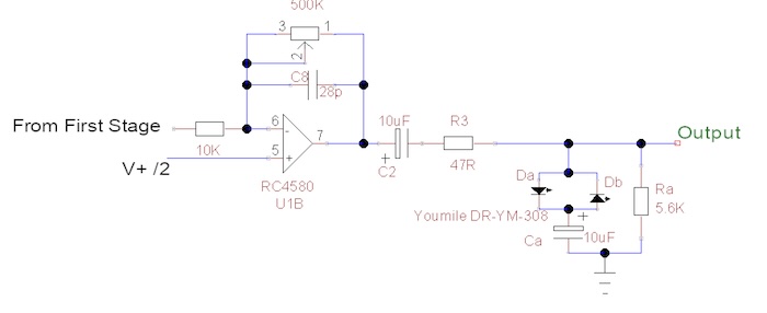
<p><a href="https://2045.co.uk/wp-content/uploads/2025/09/MMX400-OUTPUT.jpg"><img decoding="async" class="aligncenter wp-image-170 size-full" src="https://2045.co.uk/wp-content/uploads/2025/09/MMX400-OUTPUT.jpg" alt="Midifications to the Behringer MX400" width="700" height="286" srcset="https://2045.co.uk/wp-content/uploads/2025/09/MMX400-OUTPUT.jpg 700w, https://2045.co.uk/wp-content/uploads/2025/09/MMX400-OUTPUT-300x123.jpg 300w" sizes="(max-width: 700px) 100vw, 700px" /></a></p>
<p>The Macbook, and the iphone, unhelpfully, put a 2.5V voltage on its microphone input connectpr which is meant to power electret headphones.  Ca is fitted to avoid this signal turning on Da. They both also need to see a dc path to ground on the inputs before they will recognise an external mic source. Hence Ra.</p>
<p>From experiment, these leds start to glow at 1.6V (when they are taking only 0.02mA). They are glowing quite brightly at 1.74V which is when the iPhone will clip. At the maximum current that the amp can provide the leds limit the voltage to 2.02V peak which is well below the iPhone safe limit.  In practice non symmetrical signals may only light one led. As the supply voltage drops, the maximum signal will drop too, but clipping indication should still work.</p>
<h2>The Modified MX400 (or MMX400)</h2>
<figure id="attachment_173" aria-describedby="caption-attachment-173" style="width: 590px" class="wp-caption aligncenter"><img decoding="async" class="wp-image-173 size-full" src="https://2045.co.uk/wp-content/uploads/2025/09/IMG_3808.jpeg" alt="Inside of the modified Behringer MX400 audio mixer" width="600" height="675" srcset="https://2045.co.uk/wp-content/uploads/2025/09/IMG_3808.jpeg 600w, https://2045.co.uk/wp-content/uploads/2025/09/IMG_3808-267x300.jpeg 267w" sizes="(max-width: 600px) 100vw, 600px" /><figcaption id="caption-attachment-173" class="wp-caption-text">Inside the MMX400 I make no pretence to be a good, or even an average wireman.</figcaption></figure>
<p>&nbsp;</p>
<p><a href="https://2045.co.uk/wp-content/uploads/2025/09/Screenshot-2025-09-12-at-14.57.26.png"><img decoding="async" class="aligncenter wp-image-34" src="https://2045.co.uk/wp-content/uploads/2025/09/Screenshot-2025-09-12-at-14.57.26.png" alt="Modified Behringer MX400 mixer with overall volume control, battery power, and clipping indication." width="546" height="542" /></a></p>
<p>Current taken is 17.6mA (measured) so a single battery should last around 34 hours.</p>
<h2>The MMX400 in use</h2>
<p><a href="https://2045.co.uk/wp-content/uploads/2025/09/Screenshot-2025-09-12-at-15.22.44.png"><img decoding="async" class="alignright wp-image-36 size-medium" src="https://2045.co.uk/wp-content/uploads/2025/09/Screenshot-2025-09-12-at-15.22.44-300x200.png" alt="Neodymium magnets used for mounting the (now) battery powered audio mixer." width="300" height="200" srcset="https://2045.co.uk/wp-content/uploads/2025/09/Screenshot-2025-09-12-at-15.22.44-300x200.png 300w, https://2045.co.uk/wp-content/uploads/2025/09/Screenshot-2025-09-12-at-15.22.44-768x513.png 768w, https://2045.co.uk/wp-content/uploads/2025/09/Screenshot-2025-09-12-at-15.22.44.png 922w" sizes="(max-width: 300px) 100vw, 300px" /></a>The mixer is quite rugged and the box is made out of steel. This makes it very easy to mount to a steel bracket fitted to the mic stand using magnets. I use couple of neodymium magnets removed from an old hard drive. The bracket is actually designed for a microphone.</p>
<p>I think that an acoustic guitar sounds much better through a mic than through a pickup, and although all of my guitars have pickups, I&#8217;ll use the mic when I can.</p>
<p><a href="https://2045.co.uk/wp-content/uploads/2025/09/Screenshot-2025-09-12-at-15.25.41.png"><img decoding="async" class="alignleft wp-image-37 size-medium" src="https://2045.co.uk/wp-content/uploads/2025/09/Screenshot-2025-09-12-at-15.25.41-167x300.png" alt="A complet busking set up with stand, Vocal mic guitar mic and battery powered audio mixer." width="167" height="300" srcset="https://2045.co.uk/wp-content/uploads/2025/09/Screenshot-2025-09-12-at-15.25.41-167x300.png 167w, https://2045.co.uk/wp-content/uploads/2025/09/Screenshot-2025-09-12-at-15.25.41-571x1024.png 571w, https://2045.co.uk/wp-content/uploads/2025/09/Screenshot-2025-09-12-at-15.25.41.png 664w" sizes="(max-width: 167px) 100vw, 167px" /></a>The bracket can be easily situated to put the mic in the ideal position for the guitar while having the mixer just in front of the guitar.</p>
<h2>Conclusion</h2>
<p>If you need tone controls or equalization the last solution is not for you. Personally I don&#8217;t think mic inputs for performing need any, and for recording it can all be done in the processing in something like Audacity, Garageband and even some video editors (Like VideoPad).</p>
<p>It&#8217;s small, light neat, economical, and fits in a guitar bag.<br />
<br clear="all" />
</p>
<p style="text-align: center;">Works for me.</p>
<p><strong>Disclaimer:-</strong> These are my solutions, they may not suit everyone but maybe they will generate some ideas.</p>
<p>The post <a href="https://2045.co.uk/battery-powered-audio-mixer/">Battery Powered Audio Mixer</a> appeared first on <a href="https://2045.co.uk">Twenty Forty Five</a>.</p>
]]></content:encoded>
					
		
		
			</item>
		<item>
		<title>Using a dynamic mic with a Macbook</title>
		<link>https://2045.co.uk/using-a-dynamic-mic-with-a-macbook/</link>
		
		<dc:creator><![CDATA[Dave]]></dc:creator>
		<pubDate>Sun, 14 Sep 2025 13:03:27 +0000</pubDate>
				<category><![CDATA[Technical]]></category>
		<guid isPermaLink="false">https://2045.co.uk/?p=9799</guid>

					<description><![CDATA[<p>Look anywhere on the web and you will be told you need an audio interface to connect your mic to your MacBook, or you need to switch to a USB mic.  Well, it ain't necessarily so. <a href="https://2045.co.uk/using-a-dynamic-mic-with-a-macbook/">Read more</a></p>
<p>The post <a href="https://2045.co.uk/using-a-dynamic-mic-with-a-macbook/">Using a dynamic mic with a Macbook</a> appeared first on <a href="https://2045.co.uk">Twenty Forty Five</a>.</p>
]]></description>
										<content:encoded><![CDATA[<p>Want to use a dynamic mic with MacBook for recording? Most online guides claim you need an expensive audio interface or must switch to a USB mic. That&#8217;s not true.</p>
<p>You can connect a dynamic microphone to MacBook using the built-in 3.5mm jack and achieve high-quality recording results.</p>
<p>The MacBook&#8217;s headphone/mic socket is perfectly capable of handling your dynamic mic with simple, inexpensive adapters. Here are two methods for using a dynamic mic with MacBook &#8211; both of which I use regularly for recording vocals and instruments.</p>
<figure id="attachment_9992" aria-describedby="caption-attachment-9992" style="width: 290px" class="wp-caption alignleft"><img decoding="async" class="size-medium wp-image-9992" src="https://2045.co.uk/wp-content/uploads/2025/10/trrs-300x300.jpg" alt="" width="300" height="300" srcset="https://2045.co.uk/wp-content/uploads/2025/10/trrs-300x300.jpg 300w, https://2045.co.uk/wp-content/uploads/2025/10/trrs-150x150.jpg 150w, https://2045.co.uk/wp-content/uploads/2025/10/trrs-768x768.jpg 768w, https://2045.co.uk/wp-content/uploads/2025/10/trrs.jpg 802w" sizes="(max-width: 300px) 100vw, 300px" /><figcaption id="caption-attachment-9992" class="wp-caption-text">Screenshot</figcaption></figure>
<p>With both methods I use a TRRS splitter (around £5). This plugs into the Macs 3.5mm socket and separates out the Mic and the headphone connections.</p>
<p>&nbsp;</p>
<p>&nbsp;</p>
<h2><br clear="all" /><br />
What You Need to Connect a Dynamic Mic with MacBook.</h2>
<p>My mics like almost all dynamic mics have a XLR connectors.  So all I needed to do was to get the Mic connected to the mic socket in the above TRRS splitter.<br />
I have made a custom cable to do the job, but the following method just uses easily available adaptors.</p>
<figure id="attachment_114" aria-describedby="caption-attachment-114" style="width: 290px" class="wp-caption alignright"><img decoding="async" class="wp-image-114 size-medium" src="https://2045.co.uk/wp-content/uploads/2025/09/IMG_3800-300x169.jpeg" alt="XLR to quarter inch jack cable for dynamic microphone" width="300" height="169" srcset="https://2045.co.uk/wp-content/uploads/2025/09/IMG_3800-300x169.jpeg 300w, https://2045.co.uk/wp-content/uploads/2025/09/IMG_3800.jpeg 500w" sizes="(max-width: 300px) 100vw, 300px" /><figcaption id="caption-attachment-114" class="wp-caption-text">XLR to 1/4&#8243; jack cable</figcaption></figure>
<p>My goto mixers  are my modified MX400 described in <a href="https://2045.co.uk/battery-powered-audio-mixer/">this page</a>. or my <a href="https://2045.co.uk/a-balancing-mixer/">balancing mixer</a>. Both need 1/4&#8243; jack connectors so I use  XLR to jack connectors.</p>
<p>x§ 1/4&#8243; jack to TRS cable</p>
<p><br clear="all" /><br />
The TRRS spiltter needs a TRS input so I use a TRS to jack connector.</p>
<figure id="attachment_122" aria-describedby="caption-attachment-122" style="width: 290px" class="wp-caption alignright"><img decoding="async" class="wp-image-122 size-medium" src="https://2045.co.uk/wp-content/uploads/2025/09/IMG_3799-300x114.jpeg" alt="Jack to jack adapter connector for dynamic mic setup" width="300" height="114" srcset="https://2045.co.uk/wp-content/uploads/2025/09/IMG_3799-300x114.jpeg 300w, https://2045.co.uk/wp-content/uploads/2025/09/IMG_3799.jpeg 500w" sizes="(max-width: 300px) 100vw, 300px" /><figcaption id="caption-attachment-122" class="wp-caption-text">Jack to jack connector</figcaption></figure>
<p><br clear="all" /><br />
And to join them together a jack to jack converter is needed.<br />
<br clear="all" /><br />
 So the whole set up including the headphones, which I use to listen to the masterpiece I have just recorded, look like this.</p>
<figure id="attachment_124" aria-describedby="caption-attachment-124" style="width: 490px" class="wp-caption aligncenter"><img decoding="async" class="wp-image-124 size-full" src="https://2045.co.uk/wp-content/uploads/2025/09/IMG_3795.jpeg" alt="Complete dynamic mic with MacBook recording setup using adapters" width="500" height="616" /><figcaption id="caption-attachment-124" class="wp-caption-text">All you need.</figcaption></figure>
<h2>Common Myths About Using Dynamic Mics with MacBooks</h2>
<p>Now, once again getting back to what you might read on the web when googling using a dynamic mic with a MacBook:-</p>
<ul>
<li><em><strong>You need an audio interface<br />
</strong></em>I did have one, it lasted a few weeks.  I manage quite easily without one now</li>
<li><strong><em>The signal from the mic will be too low to use</em></strong>.<br />
I use this for singing and playing.  With the mic around 12&#8243; away from me and the guitar, and the input volume at max, I get a signal just below (2.5dB)  the peaking signal on the MacBook.  If I am closer I can turn the input volume down.</li>
<li><em><strong>The signal will be too noisy</strong></em>.<br />
With the mic replaced by an equivalent resistor I get a noise floor of -65dB.  I can&#8217;t hear it. Perhaps someone with exceptional hearing sitting in a silent environment may hear it.  I don&#8217;t think many of my listeners will fit into that category.</li>
</ul>
<h3>Caveat.</h3>
<p>Apple and probably all other devices with a 3.5mm headset jack put a 2.5V dc voltage on a microphone line. This is used to power an electret mic. MacBooks and iPhones also needs to see a dc load on the line before it will allow the external mic to be selected.  This means that the simple solution above puts a dc voltage on the mic.  <em><strong>I have used the mic like this quite a lot and never had a problem</strong></em>, but Shure in <a href="https://www.shure.com/en-US/insights/shure-tech-tip-phantom-power-vs-bias-voltage">this article</a> do not recommend it.</p>
<blockquote>
<p><em>A dynamic microphone should not be connected to an input that supplies bias voltage (such as a wireless transmitter) because the audio and the bias voltage will travel down the same conductor. If this occurs, the frequency response of the microphone may be altered or the audio signal distorted. If a dynamic microphone must to be connected to an input with bias voltage, a blocking capacitor must be used. The blocking capacitor is placed in series with the hot conductor of the microphone.</em></p>
</blockquote>
<p>I have never noticed any change in frequency response or distortion when using a dynamic mic with the MacBook. But I have modified one of my mics out of interest,</p>
<p>Now simply adding a blocking capacitor would stop the MacBook or iPhone recognising the mic, so an additional resistor is needed. I find a 5.6K resistor works with the MacBook and the iphone.</p>
<p><img decoding="async" class="aligncenter wp-image-179 size-full" src="https://2045.co.uk/wp-content/uploads/2025/09/mic-cpt-2.jpg" alt="Connection for dynamic mic to MacBook" width="500" height="321" srcset="https://2045.co.uk/wp-content/uploads/2025/09/mic-cpt-2.jpg 500w, https://2045.co.uk/wp-content/uploads/2025/09/mic-cpt-2-300x193.jpg 300w" sizes="(max-width: 500px) 100vw, 500px" /></p>
<p>In this way the Mic capsule  sees no dc and the headset socket sees a 5.6K resistor. I installed mine inside my Mic, a behringer XM8500. It does not affect the normal operation of the microphone and allows it to be connected to a preamp or a headset socket.<br />
I put the components in the wires between the capsule and the XLR connector. It would have been easier to install the components on the back of the XLR connector, but Behringer seem to have glued it in.</p>
<p><strong>I honestly don&#8217;t think it is needed, but it does no harm.</strong></p>
<h2>Using Multiple Dynamic Mics with Your MacBook.</h2>
<p>All of the connectors and adaptors above can be replaced by a home made cable going straight from the mic XLR to a TRS plug, or even straight into the Mackbook on a TRRS plug and I have done that, and it works.</p>
<figure id="attachment_122" aria-describedby="caption-attachment-122" style="width: 219px" class="wp-caption alignright"><img decoding="async" class="wp-image-122" src="https://2045.co.uk/wp-content/uploads/2025/09/IMG_3799-300x114.jpeg" alt="Jack adapter removed to use mixer for multipe inputs." width="229" height="87" srcset="https://2045.co.uk/wp-content/uploads/2025/09/IMG_3799-300x114.jpeg 300w, https://2045.co.uk/wp-content/uploads/2025/09/IMG_3799.jpeg 500w" sizes="(max-width: 229px) 100vw, 229px" /><figcaption id="caption-attachment-122" class="wp-caption-text">jack to jack connector</figcaption></figure>
<p>But having the headphone socket is nice and also this guy which can be taken out and replaced with this chappy.</p>
<figure id="attachment_34" aria-describedby="caption-attachment-34" style="width: 290px" class="wp-caption alignleft"><img decoding="async" class="wp-image-34 size-medium" src="https://2045.co.uk/wp-content/uploads/2025/09/Screenshot-2025-09-12-at-14.57.26-300x298.png" alt="Battery powered Behringer MX400 mixer for MacBook recording" width="300" height="298" /><figcaption id="caption-attachment-34" class="wp-caption-text">My modified Battery driven Behringer MX400</figcaption></figure>
<p>I can combine up to four sources, either mics or pickups.<br />
I usually don&#8217;t use instrument pickups, preferring the sound through the mics, but it&#8217;s an option.</p>
<p>The mics do not need any modification, as above, but modified mics work as usual.</p>
<p style="text-align: center;"><br clear="all" /><br />
Works for me!</p>
<p>&nbsp;</p>
<p>The post <a href="https://2045.co.uk/using-a-dynamic-mic-with-a-macbook/">Using a dynamic mic with a Macbook</a> appeared first on <a href="https://2045.co.uk">Twenty Forty Five</a>.</p>
]]></content:encoded>
					
		
		
			</item>
		<item>
		<title>Old car batteries as a power source</title>
		<link>https://2045.co.uk/old-car-batteries-as-a-power-source/</link>
		
		<dc:creator><![CDATA[Dave]]></dc:creator>
		<pubDate>Tue, 29 Nov 2022 12:40:23 +0000</pubDate>
				<category><![CDATA[Technical]]></category>
		<guid isPermaLink="false">https://2045.co.uk/?p=10532</guid>

					<description><![CDATA[<p>Testing Lead Acid&#8217;s   I have four old lead acid batteries stored in the garage. All of these batteries have been retired for some time but I keep them in the garage and charge them up every 3-6 months. This is the technique I used to measure the capacity of these batteries:- Charge the battery ... <a title="Old car batteries as a power source" class="read-more" href="https://2045.co.uk/old-car-batteries-as-a-power-source/" aria-label="Read more about Old car batteries as a power source">Read more</a></p>
<p>The post <a href="https://2045.co.uk/old-car-batteries-as-a-power-source/">Old car batteries as a power source</a> appeared first on <a href="https://2045.co.uk">Twenty Forty Five</a>.</p>
]]></description>
										<content:encoded><![CDATA[<h1 class="post-title entry-title">Testing Lead Acid&#8217;s</h1>
<div class="post-header"> </div>
<div id="post-body-3697430537243300959" class="post-body entry-content">
<p>I have four old lead acid batteries stored in the garage.</p>
<table style="width: 100%;">
<tbody>
<tr>
<td>
<div class="separator">
<figure id="attachment_10536" aria-describedby="caption-attachment-10536" style="width: 170px" class="wp-caption aligncenter"><img decoding="async" class="wp-image-10536 size-full" src="https://2045.co.uk/wp-content/uploads/2026/01/Enduroline-270x300-1.jpg" alt="" width="180" height="200" /><figcaption id="caption-attachment-10536" class="wp-caption-text">An Enduroline 51913 20AH Gel Battery – the old one from my BMW motorcycle – about 7 years old. Replaced as starting became laboured</figcaption></figure>
</div>
</td>
<td>
<div class="separator">
<figure id="attachment_10535" aria-describedby="caption-attachment-10535" style="width: 190px" class="wp-caption aligncenter"><img decoding="async" class="wp-image-10535 size-full" src="https://2045.co.uk/wp-content/uploads/2026/01/alphaline-300x275-1.jpg" alt="" width="200" height="183" /><figcaption id="caption-attachment-10535" class="wp-caption-text">An Alphaline MF54459 44AH car battery bought around 10 years ago for a caravan</figcaption></figure>
</div>
</td>
</tr>
<tr>
<td>
<div class="separator">
<figure id="attachment_10534" aria-describedby="caption-attachment-10534" style="width: 186px" class="wp-caption aligncenter"><img decoding="async" class="wp-image-10534 size-full" src="https://2045.co.uk/wp-content/uploads/2026/01/PoweMax-294x300-1.jpg" alt="" width="196" height="200" /><figcaption id="caption-attachment-10534" class="wp-caption-text">A PowerMax 85 leisure battery that came with our Motorhome I guess the garage fitted it so it will be 9 years old</figcaption></figure>
</div>
</td>
<td>
<div class="separator">
<figure id="attachment_10533" aria-describedby="caption-attachment-10533" style="width: 190px" class="wp-caption aligncenter"><img decoding="async" class="wp-image-10533 size-full" src="https://2045.co.uk/wp-content/uploads/2026/01/ld5-300x161-1.jpeg" alt="" width="200" height="107" /><figcaption id="caption-attachment-10533" class="wp-caption-text">A Peugeot L5D 95AH starter battery from our motorhome – The date on the battery indicates it was made in 2012</figcaption></figure>
</div>
</td>
</tr>
</tbody>
</table>
<p>All of these batteries have been retired for some time but I keep them in the garage and charge them up every 3-6 months.</p>
<p>This is the technique I used to measure the capacity of these batteries:-</p>
<ol>
<li>Charge the battery fully on my Ctek charger</li>
<li>Connect a load across the battery designed to take around 25% of the battery over 4-5 hours (based on the C20 capacity of the battery)</li>
<li>Disconnect the load and leave the battery overnight.</li>
<li>Measure the open circuit voltage and use this to deduce the state of charge.</li>
<li>From the state of charge and the known drain, calculate the capacity of the battery.</li>
</ol>
<p>To be honest, I don’t know if this is a sound method, but it seems logical to me.</p>
<p>The following table from <a href="https://pveducation.com/solar-concepts/battery-state-of-charge-vs-open-circuit-battery-voltage/" target="_blank" rel="noopener">here</a> shows the charge vs o/c voltage from a new AGM battery.</p>
<table border="0" cellspacing="0">
<colgroup width="158"></colgroup>
<colgroup width="113"></colgroup>
<tbody>
<tr>
<td align="center" height="23">State of Charge (%)</td>
<td align="center">o/c Voltage</td>
<td rowspan="11">
<p>But maybe it’s not so straight forward:-</p>
<p><i>Lead acid comes with different plate compositions that must be considered when measuring SoC by voltage. <a href="https://batteryuniversity.com/article/bu-311-supplementary-battery-raw-materials" target="_blank" rel="nofollow noopener">Calcium</a>, an additive that makes the battery maintenance-free, raises the voltage by 5–8 percent. In addition, heat raises the voltage while cold causes a decrease. <a href="https://batteryuniversity.com/article/water-loss-acid-stratification-and-surface-charge" target="_blank" rel="nofollow noopener">Surface charge</a> further fools SoC estimations by showing an elevated voltage immediately after charge; a brief discharge before measurement counteracts the error. Finally, <a href="https://batteryuniversity.com/article/absorbent-glass-mat-agm" target="_blank" rel="nofollow noopener">AGM batteries</a> produce a slightly higher voltage than the flooded equivalent.</i></p>
<p>from <a href="https://www.linkedin.com/pulse/18how-measure-state-of-charge-allen-he" target="_blank" rel="noopener">here</a></p>
<p>The Alphline has a Calcium additive and the Euroline is an AGM battery.</p>
</td>
</tr>
<tr>
<td align="center" height="23">100</td>
<td align="center">12.83</td>
</tr>
<tr>
<td align="center" height="23">90</td>
<td align="center">12.72</td>
</tr>
<tr>
<td align="center" height="23">80</td>
<td align="center">12.6</td>
</tr>
<tr>
<td align="center" height="23">70</td>
<td align="center">12.47</td>
</tr>
<tr>
<td align="center" height="23">60</td>
<td align="center">12.34</td>
</tr>
<tr>
<td align="center" height="23">50</td>
<td align="center">12.2</td>
</tr>
<tr>
<td align="center" height="23">40</td>
<td align="center">12.06</td>
</tr>
<tr>
<td align="center" height="23">30</td>
<td align="center">11.91</td>
</tr>
<tr>
<td align="center" height="23">20</td>
<td align="center">11.76</td>
</tr>
<tr>
<td align="center" height="23">10</td>
<td align="center">11.61</td>
</tr>
</tbody>
</table>
<p>Using a bit of analysis it looks like 1% reduction in o/c voltage corresponds to a 10% reduction in capacity down to around 30%.</p>
<p>Results</p>
<table border="0" cellspacing="0">
<colgroup width="284"></colgroup>
<colgroup width="82"></colgroup>
<colgroup width="104"></colgroup>
<colgroup width="92"></colgroup>
<colgroup width="105"></colgroup>
<tbody>
<tr>
<td align="center" height="23"><b>Battery</b></td>
<td align="center">L5D</td>
<td align="center">Power<br />
Max</td>
<td align="center">Alpha<br />
line</td>
<td align="center">Enduro<br />
line</td>
</tr>
<tr>
<td align="center" height="23"><b>Type</b></td>
<td align="center">Flooded</td>
<td align="center">???</td>
<td align="center">Calcium</td>
<td align="center">AGM</td>
</tr>
<tr>
<td align="center" height="23"><b>New AH</b></td>
<td align="center"><b>95</b></td>
<td align="center"><b>70</b></td>
<td align="center"><b>44</b></td>
<td align="center"><b>20</b></td>
</tr>
<tr>
<td align="center" height="23"><b>Age (Years)</b></td>
<td align="center"><b>10</b></td>
<td align="center"><b>9</b></td>
<td align="center"><b>10</b></td>
<td align="center"><b>7</b></td>
</tr>
<tr>
<td align="center" height="23">C20 Current</td>
<td align="center">4.75</td>
<td align="center">3.5</td>
<td align="center">2.2</td>
<td align="center">1</td>
</tr>
<tr>
<td align="center" height="23">Voltage 4 hr after charge</td>
<td align="center">12.58</td>
<td align="center">12.82</td>
<td align="center">12.87</td>
<td align="center">12.87</td>
</tr>
<tr>
<td align="center" height="23">Bulb used</td>
<td align="center">55</td>
<td align="center">55</td>
<td align="center">24</td>
<td align="center">10</td>
</tr>
<tr>
<td align="center" height="23">Current</td>
<td align="center">4.6</td>
<td align="center">4.6</td>
<td align="center">2.0</td>
<td align="center">0.8</td>
</tr>
<tr>
<td align="center" height="23">Hrs</td>
<td align="center">4</td>
<td align="center">4</td>
<td align="center">4</td>
<td align="center">3.5</td>
</tr>
<tr>
<td align="center" height="23">AH taken</td>
<td align="center">18.3</td>
<td align="center">18.3</td>
<td align="center">8.0</td>
<td align="center">2.9</td>
</tr>
<tr>
<td align="center" height="23">Voltage 24hr after discharge</td>
<td align="center">12.25</td>
<td align="center">12.35</td>
<td align="center">12.58</td>
<td align="center">10.66</td>
</tr>
<tr>
<td align="center" height="23">drop in o/c voltage</td>
<td align="center">2.62%</td>
<td align="center">3.67%</td>
<td align="center">2.25%</td>
<td align="center">17.17%</td>
</tr>
<tr>
<td align="center" height="23">drop in capacity</td>
<td align="center">26.2%</td>
<td align="center">36.7%</td>
<td align="center">22.5%</td>
<td align="center"> </td>
</tr>
<tr>
<td align="center" height="23"><b>Estimated present Capacity in AH</b></td>
<td align="center"><b>70</b></td>
<td align="center"><b>44</b></td>
<td align="center"><b>34</b></td>
<td align="center"><b>3??</b></td>
</tr>
<tr>
<td align="center" height="23">Compared to new</td>
<td align="center">74%</td>
<td align="center">63%</td>
<td align="center">77%</td>
<td align="center">0%</td>
</tr>
</tbody>
</table>
<p>The 10 year old L5D starter battery still has 74% of it’s original capacity.<span class="Apple-converted-space">  </span>It’s cranking capability is is known to be suspect. But that is unimportant as a stand by supply.</p>
<p>The 9 year old PowerMax leisure battery is down to 63%. It was sold as a leisure battery. </p>
<p>The 10 year old Alphaline starter battery is at 77%. </p>
<p>The 7 year old Enduroline motorcycle battery is knackered.  I took only 2.9Ah from it and the voltage dropped unacceptably. </p>
<p>Now if we have power cuts, I can use them separately or parallel the three usable batteries (using Schottky diodes to stop circulating currents), and I have 150Ah, or 1.8Kwh to play with.</p>
<p>I have a small inverter 300W inverter so I could power TVs and a few lamps for a few hours</p>
<p>But rather than lug the batteries from the garage into the house, I could put the inverter in the Garage and run an extension lead into the house.</p>
<p>I could even power the gas central heating boiler  for a few hours as it only uses 52W.</p>
<h3>Conclusions</h3>
<p>Old Batteries are a viable source of backup power.  They can be maintained by occasional charges, every few months,</p>
<p>Starter motors in cars and vans get replaced when their cranking capability is reduced so that they struggle to start the vehicle.  But there may still be plenty of storage capacity left to use as emergency backup in times of power cuts or as a leisure battery.  I wish I had done this test before buying my latest leisure battery for my motorhome I would just have used the starter battery.  One lives and learns. The van seemed to struggling a little this winter Maybe I’ll drop a new battery in at the beginning of next winter – the old one will be heading for the garage to join the collection.</p>
<p>One thing is for sure, I will never throw an old starter battery away again – especially in the current energy supply situation.</p>
</div>
<p>The post <a href="https://2045.co.uk/old-car-batteries-as-a-power-source/">Old car batteries as a power source</a> appeared first on <a href="https://2045.co.uk">Twenty Forty Five</a>.</p>
]]></content:encoded>
					
		
		
			</item>
		<item>
		<title>Testing AA batteries</title>
		<link>https://2045.co.uk/testing-aa-batteries/</link>
		
		<dc:creator><![CDATA[Dave]]></dc:creator>
		<pubDate>Tue, 22 Nov 2022 12:21:51 +0000</pubDate>
				<category><![CDATA[Technical]]></category>
		<guid isPermaLink="false">https://2045.co.uk/?p=10524</guid>

					<description><![CDATA[<p>Old AA battery testing <a href="https://2045.co.uk/testing-aa-batteries/">Read more</a></p>
<p>The post <a href="https://2045.co.uk/testing-aa-batteries/">Testing AA batteries</a> appeared first on <a href="https://2045.co.uk">Twenty Forty Five</a>.</p>
]]></description>
										<content:encoded><![CDATA[<p class="post-title entry-title"><span style="font-size: 16px;">This is simply about how I tested a bunch of old AA rechargeables.</span></p>
<div id="post-body-5150573985561605230" class="post-body entry-content">
<p>As it is quite possible we may get some power cuts this winter I decided I may want to make use of some old batteries we have. It actually adds up to quite a bit of energy storage.</p>
<p>Before retirement I was a professional photographer, and I did a lot of weddings and events.  I used a Nikon SB800 flash units which take either 4 or 5 AA batteries.  After some trial and error I settled on Panasonic Eneloop batteries.  These hold their charge for a really long time in between charges, so after a shoot, I could recharge the batteries, and they were ready for the next time.  I always carried a spare set as I could take a lot of pictures at some weddings and the batteries simply ran out.  It was good to know the spare set were good to go even though the last charge could have been months before.  That was a long time ago, so all of my batteries are quite old. I found information about the batteries on line at <a href="https://eneloop101.com/" target="_blank" rel="noopener">eneloop101.com</a>.  I have also acquired a few other batteries, a few &#8220;Energisers, some &#8220;Tronix&#8221; and some non eneloop Panasonics.</p>
<p>All of my AA&#8217;s are Panasonic and most are first Generation, which came out in November 2005. The second generation came out in 2009, so most of my batteries are between 13 and 17 years old.  Some are third generation which were produced between 2011 and 2013. So these will be 9 to 11 years old.  As regards the the other batteries, I have no idea of the age.</p>
<p>I decided to check them out.  On a bank of batteries in series, the capacity is only as high as the lowest capacity battery.</p>
<p><img decoding="async" class="size-medium wp-image-10529 alignleft" src="https://2045.co.uk/wp-content/uploads/2026/01/clock-front-293x300.jpeg" alt="" width="293" height="300" srcset="https://2045.co.uk/wp-content/uploads/2026/01/clock-front-293x300.jpeg 293w, https://2045.co.uk/wp-content/uploads/2026/01/clock-front.jpeg 600w" sizes="(max-width: 293px) 100vw, 293px" /><img decoding="async" class="size-medium wp-image-10528 alignright" src="https://2045.co.uk/wp-content/uploads/2026/01/clock-back-169x300.jpeg" alt="" width="169" height="300" srcset="https://2045.co.uk/wp-content/uploads/2026/01/clock-back-169x300.jpeg 169w, https://2045.co.uk/wp-content/uploads/2026/01/clock-back.jpeg 338w" sizes="(max-width: 169px) 100vw, 169px" />I  used my old home made battery checker (left). This comprises an old battery clock with a bulb connected across the battery terminals. (The dymo taped numbers on the clock are from when I was teaching my son how to read an analogue clock &#8211; around 35 years ago!)  The clock is set to 12:00 and the battery inserted.  The battery powers the bulb until the voltage falls too low to power the clock and it stops. The time on the clock records that time.  The bulb takes around 0.58A.</p>
<p>NiMH batteries have a quite sudden drop off as they run out of power so this is a reasonable estimate of the capacity. Also, when 10 batteries are connected in series to power a 6W led bulb (or <a href="https://photo-electric.com/2023/05/12/home-made-busking-amp/">a 7.5W Busking Amp</a>) the current taken is of this order A so the time measured will be around the same time that the bank will last before a recharge.</p>
<p>According to <a href="https://eneloop101.com/" target="_blank" rel="noopener">eneloop101</a> new batteries have a capacity of around 1800mAh (this is actually measured) so new batteries would last around 3 hours on the tester.</p>
<div class="separator"><img decoding="async" class="size-medium wp-image-10527 alignleft" src="https://2045.co.uk/wp-content/uploads/2026/01/charger-300x161.jpeg" alt="" width="300" height="161" srcset="https://2045.co.uk/wp-content/uploads/2026/01/charger-300x161.jpeg 300w, https://2045.co.uk/wp-content/uploads/2026/01/charger.jpeg 600w" sizes="(max-width: 300px) 100vw, 300px" />First the batteries were charged, 8 at a time on my old charger (everything is old with me!)</div>
<p>Then they were numbered and put on the tester one at a time.  The time until the clock stopped was recorded for each battery. The charger will sometimes refuse to charge a particular battery.  I do not know the algorithm it uses to decide.  I have found that sometimes a kickstart helps</p>
<h4>Kickstart flat AAs.</h4>
<p>Using a power supply to force some current into a battery will put it into a state that the charger will accept.  I tried with 250mA for 1.5 hours with some batteries and 3 non-eneloop Panasonic and 1 Energiser did not respond.  One eneloop and 3 Energisers <em><strong>did</strong></em> respond.</p>
<p>Once they responded I could fully charge them on my V8 supercharger.</p>
<h3>TEST RESULTS</h3>
<p>None of the Tronix batteries lasted more than 10 minutes in the tester so are not recorded.</p>
<table border="0" cellspacing="0">
<colgroup width="148"></colgroup>
<colgroup width="140"></colgroup>
<colgroup width="63"></colgroup>
<colgroup width="185"></colgroup>
<tbody>
<tr>
<td align="right" height="23">Current in Amps =</td>
<td align="left">0.58</td>
<td align="right"> </td>
<td align="right"> </td>
</tr>
<tr>
<td align="center" height="23"><b>Battery Number</b></td>
<td align="center"><b>Discharge time</b></td>
<td align="center"><b>mAH</b></td>
<td align="left"><b>Battery Code</b></td>
</tr>
<tr>
<td align="center" height="23">1</td>
<td align="center">00:22:45</td>
<td align="center">220</td>
<td align="left">Panasonic HR-3UTG</td>
</tr>
<tr>
<td align="center" height="23">2</td>
<td align="center">02:42:37</td>
<td align="center">1572</td>
<td align="left">Panasonic HR-3UTGB</td>
</tr>
<tr>
<td align="center" height="23">3</td>
<td align="center">01:56:00</td>
<td align="center">1121</td>
<td align="left">Panasonic HR-3UTG</td>
</tr>
<tr>
<td align="center" height="23">4</td>
<td align="center">01:40:00</td>
<td align="center">967</td>
<td align="left">Panasonic HR-3UTG</td>
</tr>
<tr>
<td align="center" height="23">5</td>
<td align="center">02:26:00</td>
<td align="center">1411</td>
<td align="left">Panasonic HR-3UTG</td>
</tr>
<tr>
<td align="center" height="23">6</td>
<td align="center">01:37:00</td>
<td align="center">938</td>
<td align="left">Panasonic HR-3UTG</td>
</tr>
<tr>
<td align="center" height="23">7</td>
<td align="center">01:56:00</td>
<td align="center">1121</td>
<td align="left">Panasonic HR-3UTG</td>
</tr>
<tr>
<td align="center" height="23">8</td>
<td align="center">01:24:00</td>
<td align="center">812</td>
<td align="left">Panasonic HR-3UTG</td>
</tr>
<tr>
<td align="center" height="23">9</td>
<td align="center">02:34:00</td>
<td align="center">1489</td>
<td align="left">Panasonic HR-3UTGB</td>
</tr>
<tr>
<td align="center" height="23">10</td>
<td align="center">01:26:00</td>
<td align="center">831</td>
<td align="left">Panasonic HR-3UTG</td>
</tr>
<tr>
<td align="center" height="23">11</td>
<td align="center">02:35:00</td>
<td align="center">1498</td>
<td align="left">Panasonic HR-3UTGB</td>
</tr>
<tr>
<td align="center" height="23">12</td>
<td align="center">00:28:00</td>
<td align="center">271</td>
<td align="left">Panasonic HR-3UTG</td>
</tr>
<tr>
<td align="center" height="23">13</td>
<td align="center">02:16:00</td>
<td align="center">1315</td>
<td align="left">Panasonic HR-3UTG</td>
</tr>
<tr>
<td align="center" height="23">14</td>
<td align="center">01:43:00</td>
<td align="center">996</td>
<td align="left">Panasonic HR-3UTG</td>
</tr>
<tr>
<td align="center" height="23">15</td>
<td align="center">01:33:00</td>
<td align="center">899</td>
<td align="left">Panasonic HR-3UTG</td>
</tr>
<tr>
<td align="center" height="23">16</td>
<td align="center">02:30:00</td>
<td align="center">1450</td>
<td align="left">Panasonic HR-3UTGB</td>
</tr>
<tr>
<td align="center" height="23">17</td>
<td align="center">02:29:00</td>
<td align="center">1440</td>
<td align="left">Panasonic HR-3UTGB</td>
</tr>
<tr>
<td align="center" height="23">18</td>
<td align="center">02:29:00</td>
<td align="center">1440</td>
<td align="left">Panasonic HR-3UTGB</td>
</tr>
<tr>
<td align="center" height="23">19</td>
<td align="center">02:30:00</td>
<td align="center">1450</td>
<td align="left">Panasonic HR-3UTGB</td>
</tr>
<tr>
<td align="center" height="23">20</td>
<td align="center">02:32:00</td>
<td align="center">1469</td>
<td align="left">Panasonic HR-3UTGB</td>
</tr>
<tr>
<td align="center" height="23">21</td>
<td align="center">01:49:00</td>
<td align="center">1054</td>
<td align="left">Panasonic HR-3UTG</td>
</tr>
<tr>
<td align="center" height="23">22</td>
<td align="center">00:31:00</td>
<td align="center">300</td>
<td align="left">Panasonic HR-3UTG</td>
</tr>
<tr>
<td align="center" height="23">23</td>
<td align="center">00:31:00</td>
<td align="center">300</td>
<td align="left">Panasonic AA-p-6p</td>
</tr>
<tr>
<td align="center" height="23">24</td>
<td align="center">02:26:00</td>
<td align="center">1411</td>
<td align="left">Energiser</td>
</tr>
</tbody>
</table>
<p>And here are the results in a graph</p>
<figure id="attachment_10526" aria-describedby="caption-attachment-10526" style="width: 590px" class="wp-caption aligncenter"><img decoding="async" class="wp-image-10526 size-full" src="https://2045.co.uk/wp-content/uploads/2026/01/battery-graph.jpg" alt="" width="600" height="312" srcset="https://2045.co.uk/wp-content/uploads/2026/01/battery-graph.jpg 600w, https://2045.co.uk/wp-content/uploads/2026/01/battery-graph-300x156.jpg 300w" sizes="(max-width: 600px) 100vw, 600px" /><figcaption id="caption-attachment-10526" class="wp-caption-text">The highest 8 values are all Eneloop 3rd generation. Then follows the recovered Energiser, then the Eneloop 1st Generation except No 23 which is a non Eneloop Panasonic</figcaption></figure>
<hr />
<h3>The Generalised Iceberg Theorem (90% of <em><strong>everything</strong></em> is beneath the surface) strikes again.</h3>
<p>Eneloop batteries 1, 12, and 22 seemed to be fairly clapped out, lasting less than 30 minutes on the tester.  As a matter of course I put batteries back on the charger after the test.  So, out of interest, when I had tested all the batteries I ran the test again on Battery No 1. It managed 2 hours and 30 minutes!  That is 1450mAh from 220 on the first run</p>
<p>What is going on here?  Does a couple of charges revitalise the battery, or is it a charger issue? Battery No 1&#8217;s capacity has seemingly gone uo by a factor of over 6, and it&#8217;s now in the middle of the 3rd generation eneloops.</p>
<p>So, I did the same with 271mAh battery 12. It lasted 1:45 this time making it 1015mAh; still very respectable for a 15 year old battery.</p>
<p>300mAh Battery 22 improved to 822mAh, not as dramatic, but still more than doubling.</p>
<p>I decided to try it with an &#8220;average&#8221; 1st Geneneration so I chose battery 7.  It lasted 1:56 on the charger first time around which was pretty good.  This time it managed 2:30, once again taking it into the realm of the 3rd Generation batteries.</p>
<p>So I decided to re-test all of the low measuring 1st Gen batteries.</p>
<p><figure id="attachment_10525" aria-describedby="caption-attachment-10525" style="width: 590px" class="wp-caption aligncenter"><img decoding="async" class="wp-image-10525 size-full" src="https://2045.co.uk/wp-content/uploads/2026/01/aa.jpg" alt="" width="600" height="311" srcset="https://2045.co.uk/wp-content/uploads/2026/01/aa.jpg 600w, https://2045.co.uk/wp-content/uploads/2026/01/aa-300x156.jpg 300w" sizes="(max-width: 600px) 100vw, 600px" /><figcaption id="caption-attachment-10525" class="wp-caption-text">The group to the right are 3rd generation Panasonic Eneloops and those on the left are 1st generation</figcaption></figure>
</div>
<h3 class="post-body entry-content">Conclusions</h3>
<div class="post-body entry-content">Panasonic Eneloops last a long time.  I have 8 ten year old batteries with a capacity of over 1400mAh. (they would have been around 1750mA when new).  These are 3rd generation eneloop (the latests ones are 5th generation).  The 1st generation seem to benefit very substantially from a few discharge and charge cycles.</p>
<p>My 1st generation batteries, around 15 years old would still be serviceable in situations where around 1000mA is adequate. A bank of 10 will provide 6W for around 2 hours.</p>
<p>My old non-eneloop batteries, six cheap Tronix batteries (under 3 years old I think) are heading for the recycling centre.</p>
<p>Some older Energiser&#8217;s need a kick start to get then into a state that my charger will take over. Two others seemed to recover but could not provide enough voltage to drive the clock while powering the bulb.  As 3 out of 4 were not serviceable and I don&#8217;t have much that uses a single rechargeable battery I think I&#8217;ll avoid them.</p>
<p>This has proved to be a very worthwhile investigation. I started with the aim of having a reasonable capacity bank of 8 rechargeable batteries.  I have ended up with having <em><strong>two</strong></em>banks of 10 eneloop batteries, one with 1440mAh and one with 900mAh.</p>
<p>Anything other than Panasonic Eneloops is false economy.</p>
</div>
<p>The post <a href="https://2045.co.uk/testing-aa-batteries/">Testing AA batteries</a> appeared first on <a href="https://2045.co.uk">Twenty Forty Five</a>.</p>
]]></content:encoded>
					
		
		
			</item>
	</channel>
</rss>
